由香港大學(港大)土木工程團隊領導的一項研究發現,全球土壤正逐漸成為高風險抗生素抗性基因(ARGs)的滋生源,相關基因會使細菌抗生素產生耐藥性,在過去十多年間,其對公共衛生的威脅更是日益增加。
抗生素耐藥性(AMR)已成為嚴峻的全球健康挑戰,每年導致超過127萬人死亡。雖然醫院和診所常被視為對抗AMR的主要場所,但港大的研究團隊發現,土壤在抗生素耐藥性傳播中,同樣扮演重要的角色。由港大土木工程系環境微生物組工程與生物技術實驗室張彤教授領導的研究團隊,與浙江大學朱利中教授及胡寶蘭教授合作,發現土壤可能成為抗生素抗性基因(ARGs)的滋生源,相關基因會使細菌抗生素產生耐藥性。
ARGs幾乎無處不在,從最深的馬里亞納海溝、未受干擾的阿拉斯加荒野土壤,以及距今三萬年的永久凍土沉積物中均可發現。然而關鍵在於,並非所有ARGs都會構成健康風險,只有那些與人類活動相關的基因才值得關注。
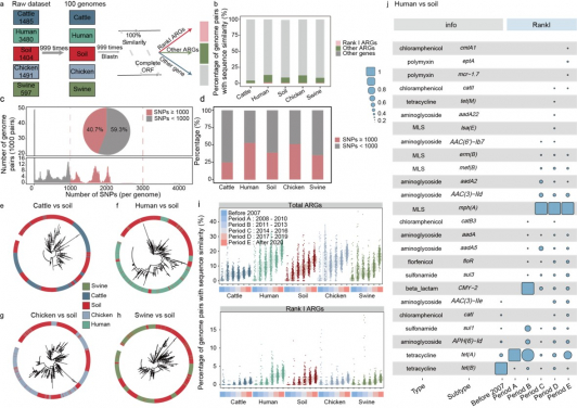
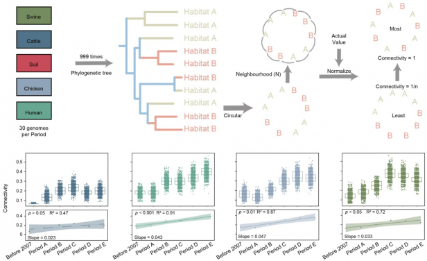
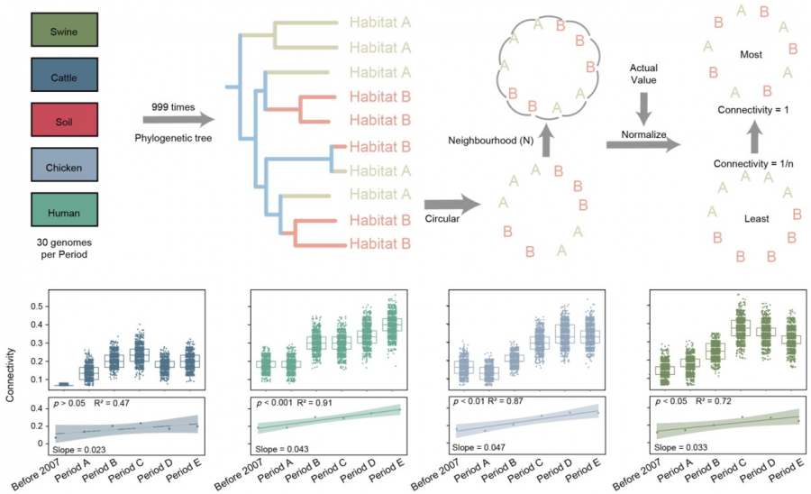
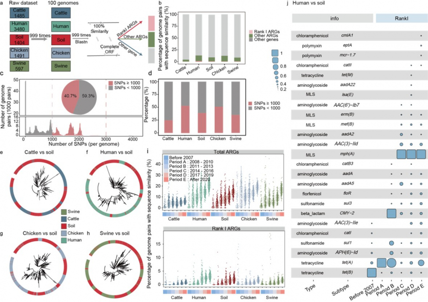
研究團隊分析了近4,000份來自土壤、糞便、污水等不同環境的基因數據集,並檢測了超過8,000株大腸桿菌純菌基因組。結果顯示,2008年至2021年間,土壤ARGs構成的風險持續上升。此趨勢與土壤和人類細菌耐藥性模式變得日益相似,密切相關;而耐藥基因在細菌間的轉移在其中發揮了關鍵的推動作用。
這項研究對公共衛生具有重要意義。該研究強調,對抗抗生素耐藥性的努力不應僅限於醫療機構,還需涵蓋土壤等環境源頭。要真正實現專家稱之為「同一健康」的綜合策略,我們需要多管齊下,包括改善廢物管理以防止抗生素及ARGs進入土壤、嚴格規管農業抗生素使用,以及持續監測土壤環境。
港大土木工程系博士後研究員趙宇翔博士表示:「我們的研究提供了有力的證據,土壤細菌與人類耐藥性的關聯性正不斷增強。這凸顯了環境監測在遏制耐藥性傳播的必要性。」
研究成果已於2025年8月4日以研究論文的形式,發表於國際知名期刊《自然-通訊(Nature Communications)》,題為《Global soil antibiotic resistance genes are associated with increasing risk and connectivity to human resistome》。
文章連接:https://www.nature.com/articles/s41467-025-61606-3
關於張彤教授
張彤教授領導的港大工程學院土木工程系環境微生物組工程與生物技術實驗室,專注研究環境微生物,並於微生物領域的「抗生素抗性的環境維度」新興研究方向做出了領先研究並在新冠期間研發了香港的污水監測系統。目前張教授正在帶領一個由多間大學的教授組成的跨學科團隊,進行相關主題的研究項目 —〈抗生素耐藥基因的環境污染傳播機制與控制阻斷策略研究(T21-705/20-N) 〉。更多資訊可瀏覽:https://smile.hku.hk/。
傳媒查詢:
香港大學工程學院
鍾敏芝女士(電話:3910 3324;電郵:chungmc@hku.hk)
袁可盈女士(電話:3917 1924;電郵:natyuen@hku.hk)