香港大學(港大)工程學院團隊利用全港基因數據,研發一項嶄新的基因組追蹤方法,以精準追蹤耐藥細菌和耐藥基因在本港不同環境的流動和傳播途徑,為公共衛生防護策略提供關鍵啟示。
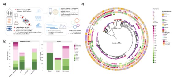
由港大土木工程系張彤教授領導的研究團隊,針對本港河流及污水等城市水體中常見、可產生抗生素耐藥性的大腸桿菌展開研究。團隊同時追蹤細菌菌株及攜帶耐藥基因的質粒(小型基因片段),從而了解耐藥性在人、動物與環境之間的傳播機制。
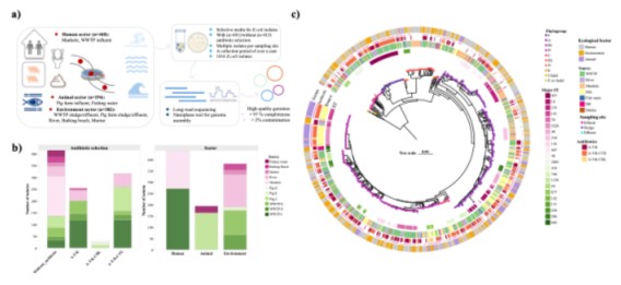
團隊採用納米孔長讀長測序技術(Nanopore long-read sequencing),分析一年內收集的1,016個大腸桿菌樣本。這些樣本涵蓋不同細菌類型、耐藥基因及環狀質粒,讓研究人員能夠進行全港高解析度的比對分析。
研究發現,不同來源的細菌在基因上高度相似,其中142組相同菌株同時存在於人體與環境水體中。團隊更識別出195個同時存在於人類、動物及環境的質粒,顯示耐藥基因能透過可移動DNA傳播。實驗室實驗證實,部分質粒能在細菌間轉移,為跨界傳播提供了實證支持。
此研究將複雜基因數據轉化為實用工具,建立創新量化框架,用以測量細菌與耐藥基因在不同環境間的連通性。簡言之,城市水體成為細菌與耐藥基因在人、動物與環境之間混合傳播的交匯點。
研究第一作者徐曉慶博士表示:「微生物耐藥不僅關乎基因分佈的位置,更關乎它們在彼此連通的環境之間如何移動。透過量化人類、動物與環境水體之間的生態連通性,這項研究有助解釋耐藥性傳播途徑,並為更一體化的監測與干預策略提供依據。」
這項發現對公共衛生而言是至關重要。當環境相互連通時,耐藥性將更快在人與環境間雙向傳播。研究支持建立綜合監測系統,整合污水、環境及臨床數據,幫助決策者及早預警並優先處理高風險質粒與菌株。此方法亦適用於其他城市,有助建立標準化基因組監測框架,在「同一健康」理念下評估及防控抗生素耐藥風險。
本研究獲張彤教授主持的大學教育資助委員會主題研究計劃(Theme-based Research Scheme, TRS)資助,相關計劃旨在支持本地資助大學圍繞戰略重點主題開展高水平科研。
研究成果已發表於國際權威期刊《自然-通訊(Nature Communications)》,論文題為「Ecological connectivity of genomic markers of antimicrobial resistance in Escherichia coli in Hong Kong」。
文章連結:https://doi.org/10.1038/s41467-025-62455-w
關於張彤教授
張彤教授領導的港大工程學院土木工程系環境微生物組工程與生物技術實驗室,專注研究環境微生物,並於微生物領域的「抗生素抗性的環境維度」新興研究方向做出了領先研究,在新冠期間研發了香港的污水監測系統。目前張教授正在帶領一個由多間大學的教授組成的跨學科團隊,進行相關主題的研究項目 —〈抗生素耐藥基因的環境污染傳播機制與控制阻斷策略研究(T21-705/20-N) 〉。更多資訊可瀏覽:https://smile.hku.hk/。
傳媒查詢:
香港大學工程學院
鍾敏芝女士(電話:3910 3324;電郵:chungmc@hku.hk)
袁可盈女士(電話:3917 1924;電郵:natyuen@hku.hk)